认识遥控器

1.大屏幕遥控器

  1. 信号范围:天线全开情况下,可在最后一排进行开关

  2. 使用注意:会议结束后,立马关闭大屏幕 => 现场会进行后续工作部署,避免传播

开启后,视联网会议系统大屏幕效果图

点击展开相关扩展信息
  • 注意右上角数字: 12900014820,其中14820为 旬阳综治中心会议系统会议号
  • 以本图为准,当大屏幕如图所示时,即为视联网会议系统设备打开(和安康开会需要打开:大屏幕 + 摄像机)

2.摄像机遥控器

2.1 分区域详解

2.1.1 摄像机相关

  1. 设置:此按键会进入摄像机系统的设置界面,可针对曝光、色温、背光等进行调整

  2. 电源键:关闭摄像头,一般不使用该按键

  3. 摄像机选择:本区域内4个按键的功能是,在存在多个摄像机的情况下,进行机位切换。

  4. 但是综治中心只有一个摄像机,不小心切换到别的摄像机后,一定要按 > 1 < 切换回去

    否则,特写镜头等其他功能会失效(因为你切到别的机器上去了)

2.1.2 预置特写相关


以下为特写预置的设置相关

  • 设预置:首先按下此按键,然后按下数字键,如 > 1 < 可以看到屏幕如下图所示

    如上图所示,键盘区1号按键以此时视角为特写机位,以此类推其他按键

  • 清预置:清除所有预设的特写镜头即为数字键盘区全部失效


以下为特写预置的切换相关

  • 数字按键:0~9一般都会作为 提前预置的特写镜头的切换按键

    如:1号键作为全景,2号键作为主席特写,3、4号键作为左右两侧特写位

    需注意,特写的预留,需自己进行记忆(你自己的清楚那个键是谁的特写)

2.1.3 镜头远近及清晰度调整

  1. 聚焦:控制镜头摄像的清晰度,一般选择自动

  2. 手动/自动:一般选择自动

  3. 变焦:控制镜头远近自己凭借感觉拉进拉远

2.1.4 摄像头上下左右角度调整

  1. 上下左右:控制摄像机以该三脚架为基本位置的小范围视角移动

    需注意,请先保持三脚架在划定位置,否则主席位置不在画幅中央

  2. HOME键:摄像机镜头回归出厂内置的水平/垂直角度

2.1.5 其他按键

仅仅针对上图中红框按键进行说明,为框出按键暂时未发现对应功能

  1. 背光:上级收看到本会场的画面,如果过亮,请打开背光

  2. 菜单:现阶段运行良好,勿动!勿动!勿动!

  3. F4:图像冻结/接触冻结,如果屏幕左上角出现图像冻结字样,可按本键恢复。误触率高



本章已结束
  • 时间:2025年10月11日16:30:23
  • 编辑:02
  • 版本:1.0
  • 更新内容:初定未审



摄像机相关

1.摄像机简单说明

注意事项:

  1. 请勿调整 三脚架任意分支长度, 最下级支架长度拉倒最大, 第二级支架请以绿色胶带为最大限度

  2. 请以下图中 绿色胶带 标记为准,此支脚对准座位席

点击展开:三脚架上的绿色标记

2. 摄像机的位置

根本目的:

  1. 让主席位处于 整个画面的正中央,且整个画面水平

  2. 仅使用遥控器调整摄像机位置, 受调整角度影响,并不会完美的水平/居中

三脚架摆放定点位置及效果图如下所示:三脚架2脚靠墙,且三脚归到对应点位

3. 摄像机的插电启动

  • 插座选择,以进门地插为唯一使用点位
  • 开会时,需注意走线,拒绝扭曲



本章已结束
  • 时间:2025年10月11日16:30:23
  • 编辑:02
  • 版本:1.0
  • 更新内容:初定未审



话筒相关

1. 无线话筒

  1. 使用结束后:及时充电

  2. 大型会议时:采购全新南孚电池

2. 有线话筒

  1. 话筒和线材链接前:请将调音台的有线话筒音量归0。链接后再恢复音量



本章已结束
  • 时间:2025年10月11日16:30:23
  • 编辑:02
  • 版本:1.0
  • 更新内容:初定未审



认识调音台

1.调音台分部分了解

1.1顶部接口区域

  • 输入通道区(左侧 1-10 路): 是主要的输入通道,现在接入的有1分4无线话筒输出,手持无线话筒输出,视联声音输出

    • 1号接口: 1分4无线话筒输出

    • 2号接口: 手持无线话筒输出

      • 手持话筒一般不用: 如需启用,请开启最下方的黑色设备UI-M520

    • 9/10号接口: 视联声音输出

  • 立体声输入通道(11/12 路): 有线话筒输入

  • 输出/总线区(右侧): 电脑声音输入,视联话筒输入,到机房3.5音频(L+R 用胶带2合一)

    • 2TR REC OUT: 电脑声音输入

    • PHONES: 视联话筒输入

    • L MAIN OUT R: 到机房3.5音频(L+R 用胶带2合一)


Q:1分4无线话筒输出,手持无线话筒输出和视联声音输出都是输出,有什么区别?如何理解输出?

A:

  • 视联声音输出: 指的是别的会场的声音,通过视联动设备,经过会议软件,从互联网输出过来的声音

  • 话筒输出: 指的是我们的会场,要向别的会场输出的声音

1.2底部推子区域

1.2.1 推子

  1. 灰色(左侧 1-10 路): 是主要的输入通道,现在接入的有1分4无线话筒输出,手持无线话筒输出,视联声音输出

    • 1号推子: 1分4无线话筒输出

      • 常值:20

    • 2号推子: 手持无线话筒输出

      • 手持话筒一般不用: 如需启用,请开启最下方的黑色设备UI-M520

      • 常值:0

    • 9/10号推子: 上级声音输出

      • 一般仅做为调整上级声音使用

      • 也可以调整总音量的红色推子,达到相同的调整目的

      • 常值:20

    • 其他1~10号推子: 无关,且不管

      • 常值:0

    • 有线话筒(11/12 路)推子: 有线话筒输入

      • 综治中心现阶段有线话筒,未过调音台进行增益,所以推子调整的音量范围并不大

      • 常值:5~10

  2. 蓝色推子: FX、G1、G2,完全不用管。仅做简单了解

    • FX: 电脑声音输入

      • 控制内容: 效果声的总音量

      • 对应背部接口: FX SEND(及 FX RETURN)

      • 主要用途: 控制混响、延迟等效果效果的强弱

      • 常值:0

    • G1,G2: 视联话筒输入

      • 控制内容: 编组信号总音量

      • 对应背部接口: G1 OUT, G2 OUT

      • 主要用途: 对通道进行分组控制,或独立输出到其他设备

      • 常值:0

  3. 红色推子: MAIN

    • 控制内容: 主输出总音量,即全场音响音量

    • 对应背部接口: L MAIN OUT R

    • 常值:20

1.2.2 推子旁三个按钮

这三个按钮是每个输入通道上最重要的信号路由开关,它们决定了该通道的声音将被发送到调音台的哪一部分

说人话!: 这仨按钮决定你当前这个通道的声音,走哪里

  • 按下G1-2: 声音走G1和G2这两条独立的“集合线路”

  • 按下ST: 发送到调音台的主输出母线(最终混合信号)。也就是 MAIN 管理的最终输出

  • 按下PFL: 走监听

说人话!:本区域内 全部按下ST

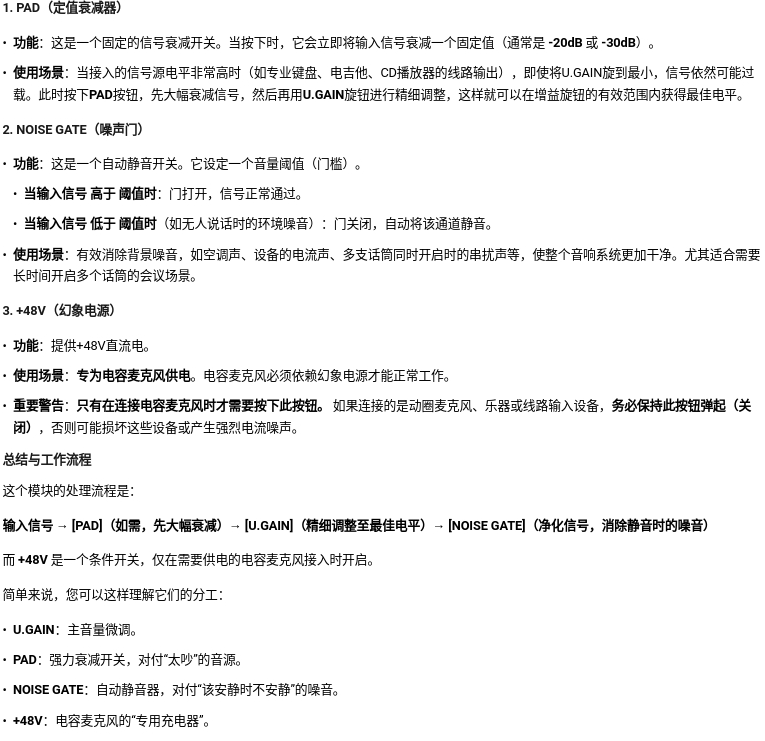
1.3中部绿色旋钮区域

1.3.1增益旋钮

1.3.2三个按钮

1.3.3特别注意

注意!:本区域内 第一个绿色旋钮 1/4,最后一个 +48v按钮 按下!

1.4中部其他旋钮

注意!:本区域内 最左绿色旋钮 和 最右 绿色旋钮 开到最大

1.5侧边总控

注意!:本区域内 图中红框为需要注意的

  • 绿色旋钮AUX1: 视联网会议声音。也就是安康的声音,你把这个关了。

  • 灰色按钮按下G1-G2: 发送到调音台的主输出母线(最终混合信号)。也就是 MAIN 管理的最终输出



本章已结束
  • 时间:2025年10月11日16:30:23
  • 编辑:02
  • 版本:1.0
  • 更新内容:初定未审



会议主机的使用和切换

重点

会议主机 决定 会议性质:视联网主机负责开视频调度会 , 普通主机仅作为 投屏 或 使用会标时使用

大屏幕信号源 决定 大屏幕画面:HDMI1HDMI2 两个信号源分别对应 视频调度会议主机普通主机的画面输出

显示器信号源 决定 小屏幕画面:PC2PC1 分别对应 视频调度会议主机普通主机的画面输出

认识主机及唤醒方法

如上图所示,请仔细观察主机上的标签

主机的唤醒方法:请按下主机的开机键即可唤醒(长时间待机主机会自动休眠)。主机原则上,不会进行主动的人为关机

认识大屏幕信号源的切换方法

HDMI1:为视频调度会议主机的画面输出。切换后大屏幕如下图所示

点击展开显示图片

HDMI2:为普通主机的画面输出。一般仅为本地会议提供会标时使用切换后大屏幕如下图所示

点击展开显示图片

认识显示器信号源的切换方法

工位同款显示器,本显示器的画面显示由下图所示的机器进行切换

PC1:为普通主机的画面输出。切换后小屏幕如下图所示

点击展开显示图片

PC2:为视频调度会议主机的画面输出。切换后小屏幕如下图所示请认准,Pamir会控软件

点击展开显示图片

如何做到显示器和大屏幕画面匹配

  1. 使用遥控器打开大屏幕
  2. 唤醒对应的主机
  3. 选择大屏幕和小屏幕的画面输出:视联网系统:HDMI1 + PC2 普通主机:HDMI2 + PC1



本章已结束
  • 时间:2025年10月11日16:30:23
  • 编辑:02
  • 版本:1.0
  • 更新内容:初定未审



实操-会控软件-拉会-向上

安康及以上的会议时 需要注意调音台声音按钮是否打开。具体请点击查看: 认识调音台 & 认识话筒

向上的会议,本级只需要打开摄像头 + 打开大屏幕 + 分情况安排有线/无线话筒

1. 大屏幕的开启

  1. 信号范围:天线全开情况下,可在最后一排进行开关

  2. 使用注意:会议结束后,立马关闭大屏幕 => 现场会进行后续工作部署,避免传播

开启后,视联网会议系统大屏幕效果图

点击展开相关扩展信息

2. 摄像头的开启和调整

2.1 摄像头的定点摆放

2.1.1 摄像机的位置

根本目的:

  1. 让主席位处于 整个画面的正中央,且整个画面水平

  2. 仅使用遥控器调整摄像机位置, 受调整角度影响,并不会完美的水平/居中

三脚架摆放定点位置及效果图如下所示:三脚架2脚靠墙,且三脚归到对应点位

2.1.2 摄像机的插电启动

  • 插座选择,以进门地插为唯一使用点位
  • 开会时,需注意走线,拒绝扭曲

2.2 特写镜头的预设

特写的预设时间:在安康进行会议调试的期间,会给本会场自己的画面,此时抓紧机会,进行特写镜头的设置

2.2.1 特写的简单要求

  1. 最中央主席位:画面水平,且居中。清晰的主席上半身像。背景墙旬阳市社会治安综合治理中心 + 徽章 也同时需要居中

  2. 其他主席位:通过遥控器进行调整,特写需要清楚的拍摄到上半身像,且无其他主席的大部分画面(允许胳膊等小画面出现)

2.2.2 特写的设置

使用摄像机遥控器进行设置,遥控器相关解释请看: 认识遥控器

  1. 调整摄像机的画面到满意位置

  2. 遥控器按下设预置按钮

  3. 遥控器数字去按下对应的数字,请务必对所设特写位进行自主记忆

3.话筒的使用

请务必合理安排有线和无线话筒

3.1 无线话筒

具体请看: 认识话筒

  1. 无线话筒收音效果不太好,请务必合理安排

  2. 会议完成后请及时对话筒所使用的电池进行充电,充电电池满电状态预计使用时长为4小时以上

  3. 重要会议及上级大型会议时,请主动上报采购全新南孚电池

3.2 有线话筒

具体请点击查看: 认识调音台 & 认识话筒

  1. 有线话筒在进行接线时,请务必确保调音台的有线话筒音量归0,在接线后再前往调音台开启有线话筒的音量

  2. 会后请务必将有线话筒进行分离,并将线材收理到位

4. 会议注意

4.1 特写切换时机

  1. 严格按照会议文件的发言顺序:在听到会议主持的提示时,立马进行特写切换。如“下面请旬阳代表发言”

  2. 一般情况下:在汉滨区发言完毕后,就是旬阳发言

4.2 会议结束后:立马关掉大屏幕



本章已结束
  • 时间:2025年10月11日16:30:23
  • 编辑:02
  • 版本:1.0
  • 更新内容:初定未审



实操-会控软件-拉会-向下

正常拉会流程包括

  1. 正确放置并打开摄像机:请阅读相关手册 认识摄像机

  2. 使用遥控器打开大屏幕:不打开大屏幕拉会软件会报错无网络链接

  3. 使用拉会信号源:PC2 + HDMI1,保证大小屏幕都是会议系统相关

第一步:登录Pamir会议系统

1.打开下图拉会软件

2.进行账户登录

pamir账户密码相关:

  1. IP: 4.29.184.警察

  2. 账户: xyxzzzx

  3. 密码: xyxzzzx123

第二步:创建会议

1.预约列表创建会议

2.会议信息填写

  1. 会议名称: 固定为测试

  2. 开始时间: 未来时间

  3. 结束时间: 随便填,5h以后都行

  4. 参会省份: 陕西

  5. 主席号码: 大屏幕后5位 14820

  6. 会议操作员: 请使用数字编号,如01、02、03、04、05等



开始时间不是未来时间就会报错!

3.加载会议

第三步:会议点位覆盖

1.勾选参会点位

县镇村三级点位,均在上图左侧红框内,按需勾选

  1. 县级: 公检法司非明确要求,不许勾选。禁止干扰公检法司日常运转。

  2. 镇级: 本层级内部只会拉取21镇来进行参会

  3. 村级: 可针对某一镇下某一村,进行精准的拉取

2.保存点位信息

3.开始会议

点击开始会议后,观看大屏幕,会出现本地画面,即证明会议开启成功。

会议开始后,如何进行画面的控制?请阅读相关手册 理论-Pamir分屏控制



本章已结束
  • 时间:2025年10月11日16:30:23
  • 编辑:02
  • 版本:1.0
  • 更新内容:初定未审



理论-Pamir分屏控制

综治中心实操者的站位是在各个村镇角度 ++++》 我们负责的是 代替 各村镇 去向综治中心请求画面

一、终端控制

1. 流 and 源

  • : 是指经过网络编码解码的信号流

  • : 在本地主机上的

2 发言方 and 分屏控制

如何理解分屏控制?

  • 主客会场: zzzx的是全市zzzx的主会场,其他为客场,主场可以控制客场

  • 权限: 在该pamir系统内部市zzzx就是admin 具备对各村镇的zzzx具有造作权限

  • 人话: 在zzzx的电脑上可以完全决定让地方的屏幕显示什么


什么是网络辅流?

  • : 说明是别的会场的,不是自己会场的

  • : 说明是u盘一类的,不是从摄像头出来的

  • 辅流: 别的会场的U盘等内容


什么是辅源?

  • : 说明是是自己会场的,不是别的会场的

  • : 说明是u盘一类的,不是从摄像头出来的

  • 辅源: 自己会场的U盘等内容


什么是本地主源?自己的摄像头看到的画面

  • 本地源 就是不经网络,对于个村镇的系统来说, 本地源就是自己的摄像头画面

  • 本地辅源 ⇒ 各个村镇自己的辅源 (u盘)

    • 区分
      • 网络辅源: 各个村镇接受的室经过网络的 辅源(u盘) ==== zzzx 主机上的u盘
      • 本地主源: 各个村镇自己电脑上的u盘 ==== 没有经过网络
  • 主源 and 本地主源 ⇒ 这俩一样的 => => => 分屏控制中 空间有限 需要进行适当缩写

  • 辅流 and 网络辅流

    • 辅流 == 网络 辅流 (还是为了简写)
    • 本地辅源 vs 网辅助流
      • 辅源 :指的是 zzzx电脑上的
      • 网络辅流 指的室主会场 zzzx主机上的u盘 (时刻牢记 操作员是 代替 各个村镇进行画面请求)
  • 发言方 + 辅流(辅流)

    • 发言方 和 当前发言方的 本地辅流
    • 转换思路: 现在是 操作员 决定 展示 具体某个单位和该单位的本辅助流
  • 发言方1 and 主源

    • 画面显示韦 发言方1画面 + 本地摄像头画面
  • 辅流 + 发言方1 + 辅源 + 主源

    • 辅流 : 指的一定是网络辅流 一定是 zzzx的u盘画面
    • 辅源: 指的是各个村镇 的u盘
    • 主源: 指的是各个村镇的摄像头

二、收看轮询

1. 发言方1 2 快速互换

2. 发言方1 在新增发言方的情况下自动转换为发言方2 ⇒ 保持通话

3. 辅流跟随 :该功能 是 终端控制进行分屏时的基础

  • 当主会场有 辅流 需要投出去的时候 该 按钮需要开启
  • 当点击任意带有 辅流 的模块时 会自动打开该按钮
    • 进一波说明了
      • 辅流模块 推送的都是 zzzx 的u盘

4. 发言方 音量 的 输入 and 输出 and 画面录制

  • 点击一次 音量加号 音量 提升5
  • 录制 是在 媒体合成

5. 发言方3

同理: 发言方3快速转换成伟发言方1 保持通话

  • 会直接顶掉发言方1
  • 只要成为发言方 就可以 说话!

6. 主席收看方

主席菜单

6.1 自由发言:

勾选所有需要开启自由发言的会场

注意: 主会场本身就是可以一直自由发言的

按照开麦顺序自动发言 ⇒ ⇒ ⇒ ⇒ 抢发言人2

产品系列不统一, 可能无法自由发言

7. 参会方列表常用功能介绍

8. 轮询(轮播): 轮播时只能单方面讲话,下级不可发言

分会场 要添加到 收看轮询

就是用3s的这个默认轮训时间

9. 监播

什么是监播?

  • 监播是指通过技术手段或人工方式对广播电视、网络直播、广告等内容的播出过程、质量及合规性进行实时或事后监测、记录与分析的行为。
  • 其应用场景广泛,涵盖传统广播电视领域、网络视频直播领域以及广告行业等。在传统广播电视领域,主要对电台、电视节目的播出信号、内容等进行监测;
  • 在网络直播领域,如阿里云视频直播的广目监播功能,可对直播流进行监播控制1
  • 在广告行业,则用于监测各类视频广告在不同平台的播放情况

监播的分屏模式选择



本章已结束
  • 时间:2025年10月11日16:30:23
  • 编辑:02
  • 版本:1.0
  • 更新内容:初定未审



备用方案:无线HDMI传输

使用方法

  1. 看标签:主机标签线 插入到 视联网会议设备上 4K设备
  • HDMI端:接入到 后背 右上角HDMI-IN1
  • USB端: 接入到后背随便一个USB接口
  1. 另一根线:接入到摄像头
  • HDMI端:插入到摄像头后面唯一的 HDMI接口
  • USB端: 使用任意收集充电头 + 插线板 接电 或者 使用充电宝 进行接电



本章已结束
  • 时间:2025年10月11日16:30:23
  • 编辑:02
  • 版本:1.0
  • 更新内容:初定未审



大会议室彩电投屏

根本要求:手机连接的是综治中心的 无线网络

1. 使用遥控开机

2. 使用遥控切换到投屏软件

3. 按照提示进行投屏

4. 横向投屏及投屏音量

  • 横屏: 需要你手机进行横屏 => 大电视和手机上的一样。

  • 音量: 只能使用遥控器进行调整(需保证手机音量打开)



本章已结束
  • 时间:2025年10月11日16:30:23
  • 编辑:02
  • 版本:1.0
  • 更新内容:初定未审



外设-电子门牌使用

1.文件:电子座牌表格使用

1.表格相关

1.1 下载制式表格

点击下载-综治中心电子门牌表格

1.2 表格相关

填写《纸质座位表》

自动生产《公式化电子座位表》

备用-可以以自己DIY《备用电子座位表》

1.3《公式化电子座位表》输出为图片

输出为图片后,使用APP上传!

2. 电子门牌操作相关

2.1 下载相关APP

点击下载-电子门牌操作App

2.2 APP的使用

一定要连接到 综治中心的WIFI



本章已结束
  • 时间:2025年10月11日16:30:23
  • 编辑:02
  • 版本:1.0
  • 更新内容:初定未审



系统-每日-周-月各镇录入情况统计相关

1. 下载公式表格(2.0版本无需重命名)

点击下载-综治中心电子门牌表格

2. 导出相关系统内数据

2.1 学会使用高级查询

2.2 使用高级查询 导出 两张表格-网格员随手调 & 全量查询 并 重命名

2.2.1 高级查询导出 全量矛盾

高级查询 -> 查询 -> 导出

2.2.2 高级查询导出 随手调矛盾

2.2.3 对两张表的名字 重命名 不再需要重命名了 复制粘贴名称即可

如上图所示,文件名不规范需要重命名:建议分别简单命名为AB

3. 按照 以下 步骤操作

  1. 关闭 WPS

  2. 打开 导出的 表 A 和 表 B

  3. 打开 导出的 下载的公式表格

  4. 填写 公式表格中的 D6 及 D7 单元格



本章已结束
  • 时间:2025年10月11日16:30:23
  • 编辑:02
  • 版本:1.0
  • 更新内容:初定未审



录像拷贝及存储相关

1. 定位目标会议室

明确监控编号: 如 大会议室内的编号为 D18、三力联调会议室为D19

2. 在 回放 界面内 进行 切片

鼠标悬停,找到: 小剪刀

填写开始时间、结束时间: 建议向时间左向右偏差20分钟、否则容易丢失内容

3. 转存到U盘:需要主义u盘格式能否被读取

最重要的: 一场会议 对应 一个文件夹

要知道自己的录像存在那里: 可以创建文件夹

最重要的一步: 要点进文件夹内部去

4. 录像文件拷贝到电脑磁盘上去(最好是先拷到自己电脑上,最后等我来整理,我电脑上哪个目录很严格的,别捣乱)

4.1 标准目录结构(所以说不建议动我电脑,存自己电脑上)

结构: 年、月、日、会场、会名

4.2 简单目录结构(推荐)

: 仅仅使用 会议室 + 会议名称 2层文件夹就可以后续我来整理

C266日常维护

1. 查看日常相关信息

点击跳转-C266前台界面

点击上面链接 查看基本信息

主要就是查看还有没有碳粉

2. 碳粉不够了 怎么办

2.1 临时使用 ----> 勤俭持家版本(摇一摇)

如下图所示 向左转解锁、向右转加锁

如下图所示 抽出来摇一摇,注意别沾衣服上

2.2 联系供应商,送来新的碳粉

各镇拉会软件操作指南

正常拉会流程包括

  1. 正确放置并打开摄像机:请阅读相关手册 认识摄像机

  2. 使用遥控器打开大屏幕:不打开大屏幕拉会软件会报错无网络链接

  3. 使用拉会信号源:PC2 + HDMI1,保证大小屏幕都是会议系统相关

第一步:登录Pamir会议系统

1.打开下图拉会软件

2.进行账户登录

第二步:创建会议

1.预约列表创建会议

2.会议信息填写

  1. 会议名称: 固定为各镇自行填写

  2. 开始时间: 未来时间

  3. 结束时间: 随便填,5h以后都行

  4. 参会省份: 陕西

  5. 主席号码: 大屏幕后5位 14820

  6. 会议操作员: 请使用数字编号,如01、02、03、04、05等



开始时间不是未来时间就会报错!

3.加载会议

第三步:会议点位覆盖

1.勾选参会点位

县镇村三级点位,均在上图左侧红框内,按需勾选

  1. 县级: 公检法司非明确要求,不许勾选。禁止干扰公检法司日常运转。

  2. 镇级: 本层级内部只会拉取21镇来进行参会

  3. 村级: 可针对某一镇下某一村,进行精准的拉取

2.保存点位信息

3.开始会议

点击开始会议后,观看大屏幕,会出现本地画面,即证明会议开启成功。

会议开始后,如何进行画面的控制?请阅读相关手册 理论-Pamir分屏控制



本章已结束
  • 时间:2025年10月11日16:30:23
  • 编辑:02
  • 版本:1.0
  • 更新内容:初定未审